Suport vital bàsic
En adults:
1.
Valorar la seguretat de l’entorn
2. Comprovar si la víctima respon:
Si respon: deixar-la en la mateixa posició, esbrinar que li ha passat i valorar la consciencia pols...
Si no respon: demanar ajuda, deixar-la en la mateixa posició i obrir vies.
4. Comprovar la respiració: fent el front-mentó,
veure si el tòrax es mou
Respira: buscar altres lesions, deixar-la PLS
i truca 112
No respira: 112 i començar amb la RCP
5.
Realitzar compressions toràciques:
·
Agenollar-se al costat de la víctima a l’alçada
del pit
·
Col·locar el talo de la mà al centre del tòrax,
sense tocar l'apòfisi xifoide
·
Posar l’altre talo d’amunt de la mà
·
Entrellaçar els dits de les mans
·
Inclinar-se completament sobre la víctima amb
els braços rectes
·
Deixar de donar pressió sense que la mà perdi
contacte amb l'estèrnum
·
Comprimir el tòrax 30 compressions a un ritme de
100 compressions per minut
6. Combinar les compressions toràciques amb
respiració artificial
·
Després de les 30 compressions, utilitzarem la
maniobra de front-mentó
·
Pinçarem el nas
·
Obrirem la boca
·
Realitzar inspiració normal i posar els llavis
al voltant de la boca de la víctima
·
Insuflar de forma constant dins de la boca de la
víctima durant un segon, mentre que el tòrax s’eleva
·
Mantenir el cap inclinat i la barbeta elevada
·
Continuar el cicle alternant 30 compressions
toràciques amb dues insuflacions fins que arribin els equips d’emergències
1.
Valorar la seguretat de l’entorn
2.
Comprovar si respon
Si respon: deixa’l a la mateixa posició i
esbrinar que li ha passat
No respon: demanar ajuda, obrir vies
3.
Obrir vies (front-mentó)
4.
Comprovar la respiració
Si respira: PLS
No respira : respiració artificial
5.
Respiració artificial
·
Front-mentó
·
Treure obstrucció
·
Pinçar aletes del nas
·
Obrir boca
·
Realitzar una inspiració normal i posar els
llavis al voltant de la boca
·
Insuflar dins la boca durant un segon
·
Mantenir el cap inclinat i la barbeta aixecada
·
Tornar a prendre aire i repetir la seqüencia 5
vegades, i seguidament fer les compressions toràciques
6.
Compressions toràciques:
·
Agenollar-se al costat de la víctima a l’alçada
del pit
·
Col·locar la mà al centre del tòrax
·
Inclinar-se completament sobre la víctima amb
els braços rectes
·
Deixar de donar pressió sense que la mà perdi
contacte amb l’estèrnum
·
Comprimir el tòrax 30 compressions amb dues
insuflacions.
RCP NENS-- https://www.youtube.com/watch?v=ZVIMJyTYe6o
Click per veure vídeo sobre l'RCP en nens
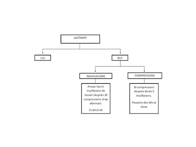
1.
Valorar seguretat de l’entorn
2.
Comprovar si respon:
Si resposta: demanar ajuda amb el lactant a les mans i controlar els
signes vitals
No respon: demanar ajuda i obrir vies
3.
Obrir vies aèries: front-mentó
4.
Comprovar la respiració:
Si respira: buscar altra lesió, PLS, 112
No respira; demanar ajuda i realitzar 5 insuflacions de rescat
5.
Respiració artificial:
·
Vies aèries obertes
·
Treure obstrucció
·
Realitzar inspiració normal i posar els llavis
al voltant de la boca
·
Insuflar de manera constant
·
Mantenir cap inclinat i barbeta elevada
·
Tornar a prendre aire i repetir la seqüència (5
vegades)
6.
Compressions toràciques
·
Posar al lactant en una superfície plana a
l’altura de la cintura del socorrista
·
Col·locar el tou de dos dits al pit del nadó
·
Pressionar verticalment cal avall sobre
l’estèrnum
·
Deixar de pressionar però sense prendre contacte
amb el pit
·
Comprimir el pit 30 vegades a un ritme de 100
compressions per minut
·
Inclinar el cap i fer dues insuflacions








No hay comentarios:
Publicar un comentario